九游(中国大陆)体育-官方网站

九游体育:东鹏0糖特饮是“0糖”饮料国家标准给出明确答案—九游体育官方平台
您好,欢迎进入九游体育官网!

咨询热线:

025-52889956

九游体育:东鹏0糖特饮是“0糖”饮料国家标准给出明确答案

发布时间:2026-04-27 03:23人气:

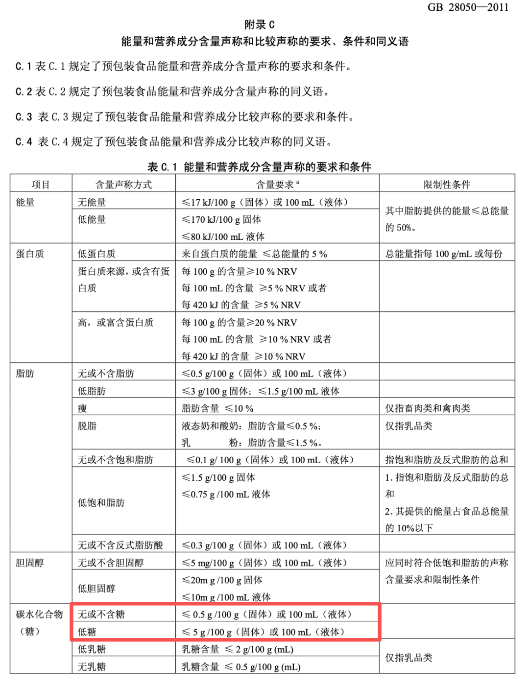
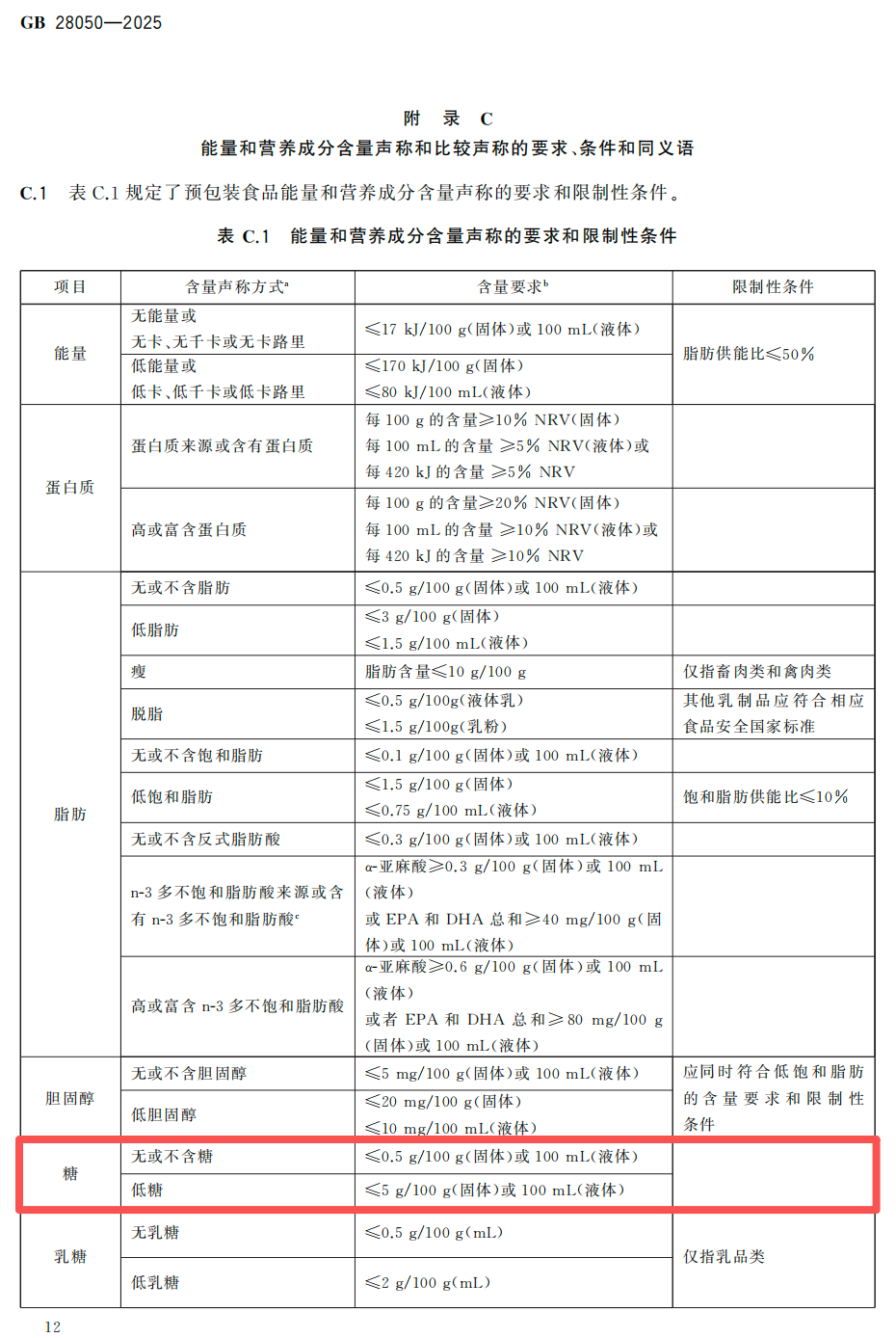
  对此,东鹏饮料方面表示,该产品严格遵循国家法规(《GB28050-2011预包装食品营养标签通则》)针对“0糖”(无糖)的标准要求。

  在健康饮食的潮流席卷之下,“无糖食品”迅速成为市场新宠。但一个新兴品类诞生到规模化发展,不仅需要国家标准的界定,也离不开市场参与者对品牌与产品独立性的维护。

九游体育:东鹏0糖特饮是“0糖”饮料国家标准给出明确答案(图1)

  500)this.width=500 align=center hspace=10 vspace=10 rel=nofollow/>

  500)this.width=500 align=center hspace=10 vspace=10 rel=nofollow/

  带着消费者的疑问,整点消费查询了由国家卫健委、国家市场监管总局发布的《食品安全国家标准预包装食品营养标签通则》(GB28050-2011)。该国标明确规定:预包装食品中,碳水化合物(糖)含量不超过0.5g/100g(固体)或0.5g/100mL(液体),才能声称“无糖”或“不含糖”。并且,这里的“糖”,包括葡萄糖、果糖等单糖,及蔗糖、麦芽糖、乳糖等双糖的总和。

九游体育:东鹏0糖特饮是“0糖”饮料国家标准给出明确答案(图2)

  500)this.width=500 align=center hspace=10 vspace=10 rel=nofollow/>

  500)this.width=500 align=center hspace=10 vspace=10 rel=nofollow/

九游体育:东鹏0糖特饮是“0糖”饮料国家标准给出明确答案(图3)

  500)this.width=500 align=center hspace=10 vspace=10 rel=nofollow/>

  500)this.width=500 align=center hspace=10 vspace=10 rel=nofollow/

  整点消费进一步查阅了将于2027年3月16日正式实施的新版《食品安全国家标准 预包装食品营养标签通则》(GB28050-2025),其中对于“无糖”或“不含糖”声称的要求和限制性条件,并未发生改变。

  对于健康人群来说,适量摄糖不会对身体造成伤害,反而能为身体提供必要的能量。所以,我们需要做的是理性认识糖、科学管控糖,而非谈糖色变。

  整点消费注意到,目前在东鹏的旗舰店有全新的瓶装无糖东鹏特饮在售,该产品也符合《GB28050-2011预包装食品营养标签通则》关于“0糖”的标准。

九游体育:东鹏0糖特饮是“0糖”饮料国家标准给出明确答案(图4)

  500)this.width=500 align=center hspace=10 vspace=10 rel=nofollow/>

  500)this.width=500 align=center hspace=10 vspace=10 rel=nofollow/

  与此同时,在整个快消品行业,关于商标的争议从未断绝。这并非单一的营销考量,而是企业品牌防御的必要手段。毕竟,当下的国内饮品市场,还是有不少“傍名牌”“抄包装”的山寨产品存在,东鹏饮料注册商标,除了彰显产品特性之外,更多的还是希望规避产品被山寨侵权。

  九游体育官方网站 九游体育登录入口


025-52889956